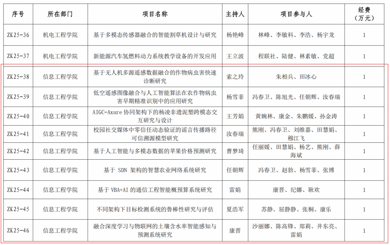
9月30日,陕西农林职业技术大学公布了2025年校内科研基金项目立项结果。我院共获批14个项目,经费总额17.4万元。其中,党建思政专项科研基金项目1项,省部级课题培育项目1项,科技成果奖专项培育项目1项,科技创新一般项目11项。
我院长期以来对科研工作高度重视。多措并举提高学院教师科研项目申报积极性与申报质量,积极为科研项目申报工作提供各方面支持,不断营造良好科研氛围,鼓励更多教师开展科学研究。
学院将以此为契机,扎实推动各项获批项目的后续研究工作,强化过程管理,聚力科研创新与团队建设,力争产出一批高水平科研成果,为学院内涵式高质量发展和学校“双高”建设目标贡献坚实的科研力量。





(文/杨凯 刘雅婷/责编)