当前位置: 首页>>通知公告>>正文

杨凌职业技术学院申报2023年度陕西农业技术推广成果奖的公示

时间:2023-12-27 来源:党委宣传部 作者: 点击数:


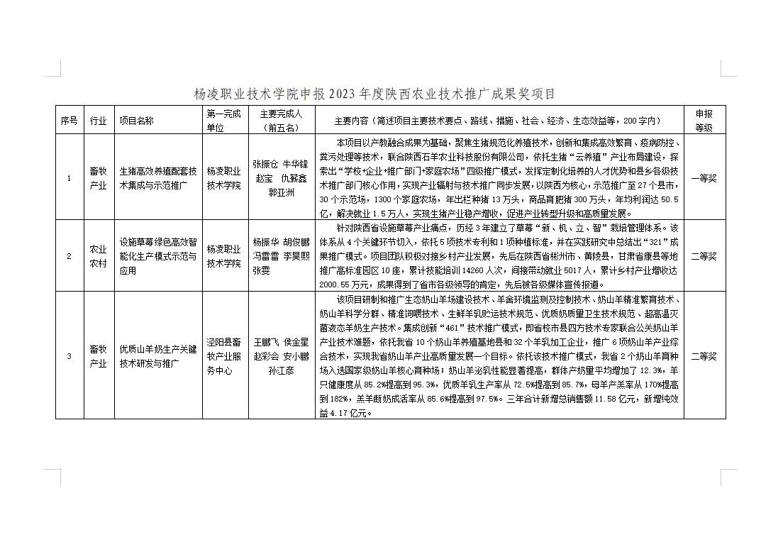
根据陕西省农业农村厅《关于开展2023年度陕西农业技术推广成果奖申报工作的通知》(陕农发〔202331号)要求现将我校以第一完成单位、张振仓为第一完成人申报的2023年度陕西农业技术推广成果《生猪高效养殖配套技术集成与示范推广》;我校以第一完成单位、杨振华为第一完成人申报的2023年度陕西农业技术推广成果《设施草莓绿色高效智能化生产模式示范与应用》;我校以第二完成单位、侯金星为第二完成人申报的《优质山羊奶生产关键技术研发与推广》项目申报2023年度陕西农业技术推广成果奖,按照项目申报要求,将项目内容予以公示。如对公示内容有异议,请在公示期内向学校办公室反馈。

公示时间:2023年12月27- 31,共5天

监督电话:029-87085988;029-87088200。

邮箱:ylvtc-kyc@163.com。

 

 

科技与教育研究处

2023年12月27日