当前位置: 首页>>校园快讯>>正文

喜讯|学院获陕西高校校园文化建设优秀成果一等奖

时间:2019-02-23 来源:党委宣传部 作者: 点击数:

 

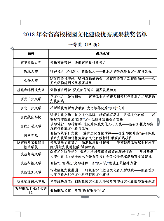
  近日,中共陕西省委教育工委公布了2018年全省高校校园文化建设优秀成果获奖名单,由我院申报的《中华经典晨读:创新校园文化育人路径培育学生文化自信的实践探索》获一等奖。

    两年来,我院通过开展“中华经典晨读”活动,用中华优秀经典文化教育培养、感染熏陶学生,丰富了立德树人工作内容,坚定了师生文化自信,创新了文化育人的新路径、新方法,打造了具有学院特色的校园文化。

  据悉,此次文化成果评选共确定一等奖15项、二等奖16项、三等奖18项。

   (党委宣传部 供稿)